Skip to content Skip to sidebar Skip to footer

38 drag the labels onto the diagram to identify steps that occur during a coagulation response.

11.4 Endocrine System - Concepts of Biology - 1st Canadian Edition The endocrine system produces hormones that function to control and regulate many different body processes. The endocrine system coordinates with the nervous system to control the functions of the other organ systems. Cells of the endocrine system produce molecular signals called hormones. These cells may compose endocrine glands, may be ... ReaderUi ReaderUi

BIOLOGY H - Essay Help Answer the questions that follow. Based on the above diagram, explain about the process and each step (Include all labels and details in the diagram)Do it in sequence to make it clear. Elaborate more … which of the following cellular responses would you expect to occur?. Steroid hormones are known to affect gene expression in humans.

Drag the labels onto the diagram to identify steps that occur during a coagulation response.

Drag the labels onto the diagram to identify steps that occur during a coagulation response.

Human Anatomy & Physiology Laboratory Manual Main Version 10th Edition ... Figure 3.2 Image formation in light microscopy. Step 1 The objective lens magnifies the object, forming the real image. Step 2 The ocular lens magnifies the real image, forming the virtual image. Step 3 The virtual image passes through the lens of the eye and is focused on the retina. on the light source of your microscope. Blood Typing | Anatomy and Physiology II - Lumen Learning RhoGAM is normally administered to Rh − mothers during weeks 26−28 of pregnancy and within 72 hours following birth. It has proven remarkably effective in decreasing the incidence of HDN. Earlier we noted that the incidence of HDN in an Rh + subsequent pregnancy to an Rh − mother is about 13-14 percent without preventive treatment. Respiratory (23): Unit Assignment Flashcards - Quizlet 1: Oxygen diffuses from the alveoli into surrounding capillaries. 2:Oxygen enters a red blood cell. 3. Oxygen binds to a molecule of hemoglobin. 4. Oxygen is carried through blood vessels to a capillary. Label the structures of the upper respiratory system. Drag the labels onto the diagram to identify the structures of the upper respiratory system.

Drag the labels onto the diagram to identify steps that occur during a coagulation response.. Action Potential in Cardiac Pacemaker Cells - TeachMePhysiology Fig 2 - Diagram showing the action potential in cardiac pacemaker cells and the main ion movements at each stage. Control by the Autonomic Nervous System The autonomic nervous system (ANS) alters the slope of the pacemaker potential, in order to alter heart rate. 13.3 Human Reproduction - Concepts of Biology - 1st Canadian Edition The placenta will continue functioning up through the delivery of the baby. During the third trimester, the fetus grows to 3 to 4 kg (6.5-8.5 lbs.) and about 50 cm (19-20 inches) long (Figure 13.18 c). This is the period of the most rapid growth during the pregnancy as all organ systems continue to grow and develop. Structure and Function of Blood Vessels - Course Hero Parasympathetic stimulation does trigger vasodilation as well as erection during sexual arousal in the external genitalia of both sexes. Nervous control over vessels tends to be more generalized than the specific targeting of individual blood vessels. ... these neural and chemical mechanisms reduce or increase blood flow in response to changing ... Adaptive immunity | Immune response (article) | Khan Academy Immunity refers to the ability of your immune system to defend against infection and disease. There are two types of immunity that the adaptive immune system provides, and they are dependent on the functions of B and T cells, as described above. Humoral immunity is immunity from serum antibodies produced by plasma cells.

Solved Drag the labels onto the diagram to identify steps | Chegg.com Expert Answer. 100% (116 ratings) Answer :) The following image is …. View the full answer. Transcribed image text: Drag the labels onto the diagram to identify steps that occur during a coagulation response. Reset Help HEMOSTASIS AND TISSUE REPAIR Damage to wall of blood vessel Intrinsic pathway is activated Vasoconstriction Platelets adhere ... BIO24 F19-S20 Complete Course Guide by Human Anatomy - Issuu Identify and summarize the steps of the scientific method and recognize their role in the context of a laboratory experiment 7 ... Lab midterms and lab finals occur during the regularly scheduled ... 11.5 Colloids - Chemistry - opentextbc.ca Identify the dispersed phase and the dispersion medium in each of the following colloidal systems: starch dispersion, smoke, fog, pearl, whipped cream, floating soap, jelly, milk, and ruby. Distinguish between dispersion methods and condensation methods for preparing colloidal systems. Hemostasis | Boundless Anatomy and Physiology | | Course Hero The coagulation cascade is a series of reactions, which is classically divided into three pathways: the contact (also known as the intrinsic) pathway, the tissue factor (also known as the extrinsic pathway), and the common pathway.

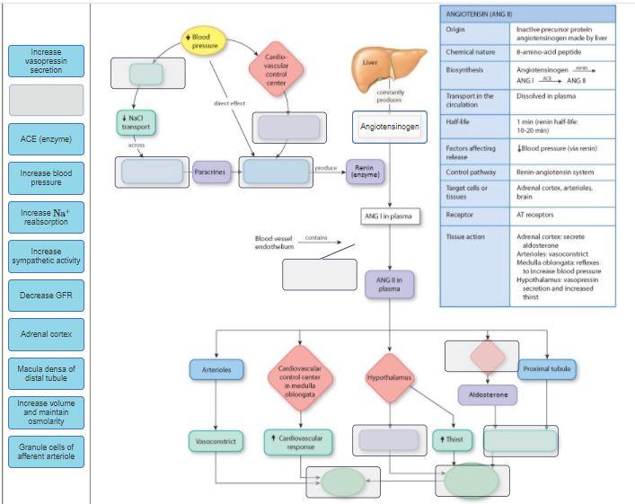
Solved Drag the labels onto the diagram to identify steps - Chegg See the answer Drag the labels onto the diagram to identify steps that occur during a coagulation response. Best Answer ans. * the diagram is not uploaded here are some steps to help you . Hemostasis is the process in which bleeding is stopped. It involves three steps. Vasoconstriction: narrowing of damaged blood vessels to reduce blood loss. The Renin-Angiotensin-Aldosterone-System - TeachMePhysiology The Renin-Angiotensin-Aldosterone System (RAAS) is a hormone system within the body that is essential for the regulation of blood pressure and fluid balance. The system is mainly comprised of the three hormones renin, angiotensin II and aldosterone. Primarily it is regulated by the rate of renal blood flow. Understanding Chapter 16: Blood Flashcards - Quizlet Drag the labels onto the diagram to identify steps that occur during a coagulation response. Page 524 Fig 16.8 Page 526 Fig 16.10 Hemostasis has three major steps. The first is vasoconstriction and the final step is coagulation. What occurs between these two steps? Formation of a platelet plug Phagocytosis - Definition, Steps, Process and Examples * Receptor binding is an important step in phagocytosis allowing the cell to identify the object/particle/bacteria etc and thus elicit the appropriate reaction. Step 3: Ingestion The cell (phagocyte) starts expanding as it surrounds the molecule.

PH_miner/EnglishWordList.txt at master · collab-uniba ...

PH_miner/EnglishWordList.txt at master · collab-uniba ...

Blood flow controls coagulation onset via the positive feedback of ... Blood coagulation is a complex network of biochemical reactions, which is peculiar in that it is time- and space-dependent, and has to function in the presence of rapid flow.

D3.12 Abstract book for 2nd Annual Scientific Meeting ...

D3.12 Abstract book for 2nd Annual Scientific Meeting ...

Structure and Function of Blood | Biology for Majors II - Course Hero The blood cells and platelets are separated by centrifugal forces to the bottom of a specimen tube. The upper liquid layer, the plasma, consists of 90 percent water along with various substances required for maintaining the body's pH, osmotic load, and for protecting the body. The plasma also contains the coagulation factors and antibodies.

Quantification of Red Blood Cell Adhesion using Holographic ...

Quantification of Red Blood Cell Adhesion using Holographic ...

Signal transduction pathway | Cell signaling (article ... - Khan Academy The molecules that relay a signal are often proteins. However, non-protein molecules like ions and phospholipids can also play important roles. Phosphorylation The cartoon above features a bunch of blobs (signaling molecules) labeled as "on" or "off." What does it actually mean for a blob to be on or off?

Solved Art-labeling Activity Figure 16.8 Label the steps ...

Solved Art-labeling Activity Figure 16.8 Label the steps ...

CH103 - Chapter 8: Homeostasis and Cellular Function - Chemistry Osmoregulation is the active regulation of the osmotic pressure of bodily fluids to maintain the homeostasis of the body's water content; that is it keeps the body's fluids from becoming too dilute or too concentrated. Osmotic pressure is a measure of the tendency of water to move into one solution from another by osmosis.

The virgin oil handbook by agrihorti - Issuu

The virgin oil handbook by agrihorti - Issuu

Solved Drag the labels onto the diagram to identify steps | Chegg.com See the answer Drag the labels onto the diagram to identify steps that occur during a coagulation response. Reset Help Intrinsic pathway is activated Intrinsic pathway is activated Enzymatic hydrolysis of fibrin Enzymatic hydrolysis of fibrin Clot formation Clot formation Platelet plug formation Platelet plug formation Temporary hemostasis

Best practice guidelines for cetacean tagging

Best practice guidelines for cetacean tagging

Cardio/Blood (19): Unit Assignment Flashcards - Quizlet Drag the labels onto the diagram to identify the stem cells and stages of white blood cell and platelet production. From top to bottom: hemocytoblasts myeloid stem cells lymphoid stem cells progenitor cells blast cells monoblast myelocytes band cells megakeryocyte prolymphocyte The common pathway in coagulation ends with __________.

Field-Driven Micro and Nanorobots for Biology and Medicine

Field-Driven Micro and Nanorobots for Biology and Medicine

Ch 23 Mastering A & P Flashcards | Quizlet Drag the labels onto the diagram to identify the different influences on blood calcium levels. Drag the labels onto the diagram to identify the response loops and effects of cortisol secretion. The common precursor for all steroid hormones is ________.

Applied Sciences | April-2 2022 - Browse Articles

Applied Sciences | April-2 2022 - Browse Articles

The complement system and innate immunity - Immunobiology - NCBI Bookshelf 2-5. Complement is a system of plasma proteins that interacts with pathogens to mark them for destruction by phagocytes. In the early phases of an infection, the complement cascade can be activated on the surface of a pathogen through any one, or more, of the three pathways shown in Fig. 2.8.The classical pathway can be initiated by the binding of C1q, the first protein in the complement ...

D2.5 Integrated HRA tools, in the format of a suite of models ...

D2.5 Integrated HRA tools, in the format of a suite of models ...

Week 11: Blood and Immune System Flashcards - Quizlet MHC, or major histocompatibility complex, proteins are responsible for displaying antigens to immune cells. Drag the labels onto the diagram to identify the leukocytes. Referring to the image below, drag and drop the appropriate letters at the left to match the name of blood cells at the right.

CEIC 4001- Final Project

CEIC 4001- Final Project

Respiratory (23): Unit Assignment Flashcards - Quizlet 1: Oxygen diffuses from the alveoli into surrounding capillaries. 2:Oxygen enters a red blood cell. 3. Oxygen binds to a molecule of hemoglobin. 4. Oxygen is carried through blood vessels to a capillary. Label the structures of the upper respiratory system. Drag the labels onto the diagram to identify the structures of the upper respiratory system.

Gold Nanofilms at Liquid–Liquid Interfaces: An Emerging ...

Gold Nanofilms at Liquid–Liquid Interfaces: An Emerging ...

Blood Typing | Anatomy and Physiology II - Lumen Learning RhoGAM is normally administered to Rh − mothers during weeks 26−28 of pregnancy and within 72 hours following birth. It has proven remarkably effective in decreasing the incidence of HDN. Earlier we noted that the incidence of HDN in an Rh + subsequent pregnancy to an Rh − mother is about 13-14 percent without preventive treatment.

Physical charaterization of red blood cell aggregation

Physical charaterization of red blood cell aggregation

Human Anatomy & Physiology Laboratory Manual Main Version 10th Edition ... Figure 3.2 Image formation in light microscopy. Step 1 The objective lens magnifies the object, forming the real image. Step 2 The ocular lens magnifies the real image, forming the virtual image. Step 3 The virtual image passes through the lens of the eye and is focused on the retina. on the light source of your microscope.

Computer Design and Manufacturing Systems, Techniques and ...

Computer Design and Manufacturing Systems, Techniques and ...

US10194973B2 - Generator for digitally generating electrical ...

US10194973B2 - Generator for digitally generating electrical ...

Drag the labels onto the diagram to identify steps | Chegg.com

Drag the labels onto the diagram to identify steps | Chegg.com

Biomechanics Principles and Applications - BME

Biomechanics Principles and Applications - BME

JaypeeDigital | eBook Reader

JaypeeDigital | eBook Reader

Dialog R

Dialog R

Preface Etiology Pathogenesis

Preface Etiology Pathogenesis

A mesoscale investigation of the endothelial glycocalyx and ...

A mesoscale investigation of the endothelial glycocalyx and ...

DAFTAR ULANG MURID BARU

DAFTAR ULANG MURID BARU

High-Throughput Methods in the Discovery and Study of ...

High-Throughput Methods in the Discovery and Study of ...

100% book - Year 11 Mainstream sets 1+2

100% book - Year 11 Mainstream sets 1+2

Examination and processing of human semen

Examination and processing of human semen

PDF) Functional Alterations Involved in Increased Bleeding in ...

PDF) Functional Alterations Involved in Increased Bleeding in ...

Journal of Pathology Informatics: Browse articles

Journal of Pathology Informatics: Browse articles

Microfluidics for detection of exosomes and microRNAs in ...

Microfluidics for detection of exosomes and microRNAs in ...

Contractile forces in platelet aggregates under microfluidic ...

Contractile forces in platelet aggregates under microfluidic ...

Untitled

Untitled

SBC3104

SBC3104

Recent advances in optical label-free characterization of ...

Recent advances in optical label-free characterization of ...

New Human Physiology Ch 25

New Human Physiology Ch 25

960 questions with answers in PLASMA | Science topic

960 questions with answers in PLASMA | Science topic

Solved Drag the labels onto the diagram to identify steps in ...

Solved Drag the labels onto the diagram to identify steps in ...

Nutrients | March 2020 - Browse Articles

Nutrients | March 2020 - Browse Articles

A multiscale model of thrombus development | Journal of The ...

A multiscale model of thrombus development | Journal of The ...

Current Trends in Pickering Emulsions: Particle Morphology ...

Current Trends in Pickering Emulsions: Particle Morphology ...

Jan | BJMP.org

Jan | BJMP.org

Post a Comment for "38 drag the labels onto the diagram to identify steps that occur during a coagulation response."